九游集团
OA
邮箱
搜索
Search
CN
CN
EN
首页
关于九游
集团概况
组织架构
生产基地
荣誉资质
企业文化
发展历程
成员企业
新闻中心
集团动态
业务动态
企业活动
产品中心
九游
离心机
发电机
锅炉
压力容器
九游党建
党委简介
党建动态
招标公告
工程招标
采购招标
资产处置
中标公告
企业招聘
九游
close
首页
关于九游
集团概况
组织架构
生产基地
荣誉资质
企业文化
发展历程
成员企业
新闻中心
集团动态
业务动态
企业活动
产品中心
九游
离心机
发电机
锅炉
压力容器
九游党建
党委简介
党建动态
招标公告
工程招标
采购招标
资产处置
中标公告
企业招聘
九游
close
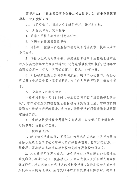
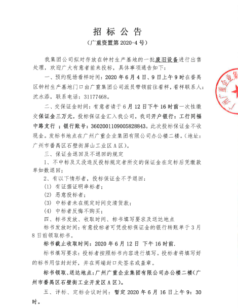
废旧设备处置(九游资置2020-4号)
浏览:2787次
发布时间:2020-06-01
上一篇
返回
下一篇
在线咨询
联系电话
020-31177633
售后服务
返回顶部
江南平台
|
开云集团官网(中国)开云有限公司
|
XINGKONG.COM
|
开云在线
|
江南官方网页版
|
星空在线登录·(中国)官方网站
|
易游网页版
|
星空正规平台
|
米兰(中国)体育官方网站
|